Connecting LLMs to Azure through MCPs
Create an always up-to-date architecture landscape automatically with LLMs and MCP Servers
We all know how amazing MCP is! Now, one of the things still lacking is an MCP Server for Azure. There are some for competing platforms, but Azure remains difficult. So how can we still get Azure Context into our LLM?
Let's discover that in this article, on how you can get started and achieve the below, where we can use Claude to manage all our resources!

Azure OpenAPI Generation
The easiest way to create an MCP server is to utilize OpenAPI, where we can utilize an abstraction layer that generates an MCP server automatically for us. To do so, we thus first need to get the OpenAPI spec. Now, let this be just what is a bit "interesting" with Azure. Documentation is a bit scattered, and there is no single OpenAPI URL that I could find.
Luckily, there is StackQL that allows us to generate OpenAPI specifications for Azure. So let's get started by cloning that repository
git clone https://github.com/stackql/stackql-azure-openapi
cd stackql-azure-openapi
chmod +x bin/stackql-azure-openapi
chmod +x ./prereq.sh
bun iOnce that is done, our dependencies are installed, and we are ready to generate OpenAPI specifications. Let's generate the OpenAPI specification for the compute and resource API specifications.
# Generate resources en compute openapi spec
# more info: https://github.com/stackql/stackql-azure-openapi
bin/stackql-azure-openapi generate resources compute
bin/stackql-azure-openapi dereference resources compute
bin/stackql-azure-openapi combine resources computeWhen ran, it will create an OpenAPI specification without any external pointer references and output it to ./openapi/3-combined/resources/resources.yaml in our stackql-azure-openapi directory.
As this is a YAML file, we need to convert it to JSON to work with the MCP Server we are using:
brew install yq
cat resources.yaml | yq e -j > resources.jsonFinally, a last manual action is needed, and that is to find and remove all "x-api-version": "20.*" references in that JSON file.
Getting Azure Bearer Token
Create a Service Principal & Configure Permissions
Now our MCP server is ready to be ran, let's configure Azure with a Service Principal that has access to the resources that we want to access:
- Create an Azure AD Application and Service Principal: by going to the Azure Portal –> Microsoft Entra ID (formerly Azure AD) –> Navigate to "App registrations" and click "+ New registration"–> Fill in the necessary information for your application –> After creation, note the Application (client) ID and Directory (tenant) ID
- Generate a Client Secret: In your registered app, go to "Certificates & secrets"
- Create a new client secret and save it securely (you won't be able to view it again)
- Provide
"Global Reader": by navigating to Microsoft Entra ID –> Select "Roles and administrators" –> Search for and select "Global Reader" –> Click "Add assignments" –> In the search box, enter your service principal name or ID –> Check the box next to the matching entry and select "Add" - Provide
"Reader": Do this for the individual subscriptions
Generate a Bearer Token
Now the service principal has the correct rights assigned, let's generate a Bearer token:
export CLIENT_ID=""
export CLIENT_SECRET=""
export TENANT_ID=""
curl https://login.microsoftonline.com/$TENANT_ID/oauth2/token \
-H "Content-Type: application/x-www-form-urlencoded" \
--data "grant_type=client_credentials&client_id=$CLIENT_ID&client_secret=$CLIENT_SECRET&resource=https%3A%2F%2Fmanagement.azure.com%2F"Start the MCP Server
To get the MCP Server to start, open your claude_desktop_config.json and add the below to configure the MCP server to start correctly:
{
"mcpServers": {
"azure": {
"command": "/Users/<your_user>/.bun/bin/bun",
"args": [
"run",
"<FULL_PATH>/mcp-openapi-server/src/index.ts"
],
"env": {
"API_BASE_URL": "https://management.azure.com/",
"OPENAPI_SPEC_PATH": "<FULL_PATH>/stackql-azure-openapi/openapi/3-combined/resources/resources.json",
"API_HEADERS": "Authorization: Bearer <TOKEN>"
}
}
}
}Testing
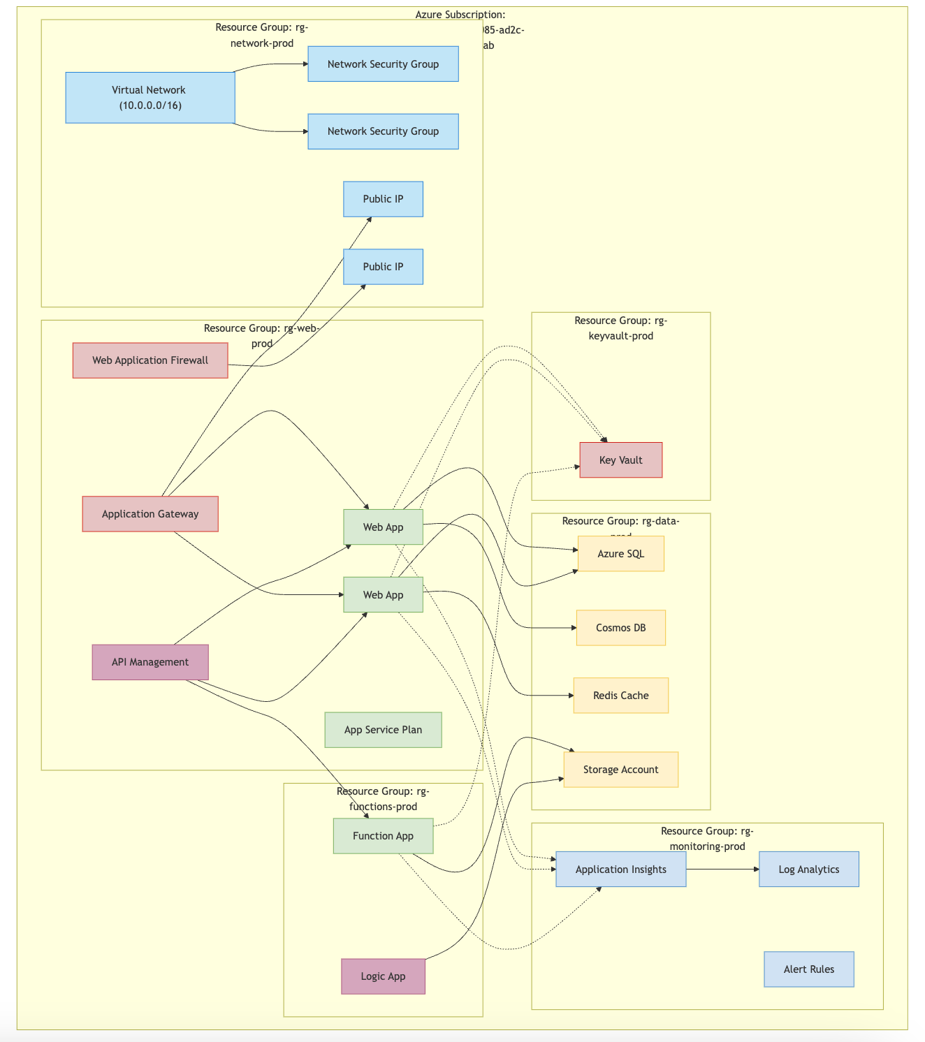
Now when we launch Claude, we will see all the tools available! Running a prompt such as Generate me an architecture of all my resources and dependencies in Azure for the subscription "<SUB_ID>". Print it as a Mermaid diagram. will beautifully render the below!

Further Research
Now, why is this important? Imagine importing all your Azure APIs here, your other technology landscape APIs here through MCP servers. Your LLM tool will then be your Enterprise Architect! Beautifully creating an always up-to-date AS-IS architecture.
Comments ()